Making the Most of Ultranarrowband Modulation
This file type includes high resolution graphics and schematics when applicable.
Ultranarrowband (UNB) modulation is an efficient method for transmitting information without using sidebands around a carrier. Also known as very-minimum-sideband-keying (VMSK) modulation or minimum-sideband (MSB) modulation, UNB modulation uses the lower sideband for modulated information and removes the upper sideband by means of filtering. When used with the proper bandpass filters, UNB modulation can be an effective means of getting the most from available frequency bandwidth.
UNB modulation can be created in several ways. As an example, changing the modulation angle in binary-phase-shift-keying (BPSK) modulation, from 180 to 90 deg.—and using a bandpass filter (BPF) with negative group delay—will yield a UNB modulation format with noticeable improvements in bandwidth efficiency and sensitivity. UNB techniques attempt to employ carrier frequencies only. This renders the sideband frequencies useless, making it possible to remove them and effectively shrink the amount of bandwidth required to send and receive signal information.
BPSK modulation using a 180-deg. change in phase has a spectrum ± bit rate without a carrier. It is a double-sideband, suppressed-carrier (DSB-SC) communications format. Shifting to a 90-deg. change in phase injects a carrier into the spectrum, but leaves the sidebands intact. When random data is used, the sidebands are still present, but down 32 dB (Fig. 1).
With a single ASCII character, the sidebands are strong, with clearly visible individual frequencies. With random data, the sidebands essentially disappear and become low-level signal components without individual frequencies. Figure 1 displays random data modulation at a data rate of 12 Mb/s. The signal must be screened with a BPF having negative or zero group delay; otherwise, the modulation in the carrier is lost.
Figure 2 shows a spectrum-analyzer display of the passband for a series-emitter, negative-group-delay filter. The 3-dB bandwidth is approximately 500 Hz. One such filter stage is usually sufficient to satisfy regulations for transmit and receive functions in an UNB system. Figure 3 presents the spectrum with 90-deg. BPSK (UNB) modulation after one stage of negative-group-delay filtering. This is a UNB transmit signal from the combined architectures of Figs. 1 and 2).
In these UNB modulation efforts, the spectrum is reduced from a 1 cycle/b data rate to 1 Hz. This results in a significant improvement in signal-to-noise ratio (SNR) and improved bit-error-rate (BER) performance. With BPSK modulation, a 1-Mb/s signal occupies bandwidth that is 1 MHz wide; with UNB modulation, the same signal is one cycle wide. With UNB modulation, there are no discretely visible sideband frequencies. BPSK at 180 deg. has no carrier; all of the energy is in the visible sidebands. With a 90-deg. phase shift, all of the usable energy is in the carrier and, with random data, there are no visible sidebands.
The reduction in bandwidth also means a reduction in noise. The noise (N) in a signal is directly proportional to bandwidth, in accordance with the relationship N = kTB, where T is temperature, B is bandwidth, and k is Boltzmann’s constant. The reduction in spectral bandwidth for UNB modulation also increases the range over which a signal can be transmitted and received. Or, for a given coverage and BER, the power level can be reduced by 40 dB or more. Because transmitted/received UNB signals are singular, they do not require the use of differential encoding at signals which 180-deg. BPSK modulation requires, with the associated loss of 2 dB.
For UNB, the BER is theoretically the same as for BPSK modulation despite the latter format’s wider bandwidth. But measurements show a 3-dB improvement in SNR with UNB modulation due to the use of one signal instead of the two required in DSB-SC (using BPSK). Compared to BPSK with differential encoding, UNB modulation yields a total SNR improvement of 5 dB, with a BER of 1 × 10-6.
Of course, UNB requires the use of special filters, with negative or zero group delay (Fig. 4). The modulation format simply will not work with a conventional BPF with positive group delay. In these demonstrations, the filter in the UNB receiver had a bandwidth of 500 to 1000 Hz at the 3-dB points. Because of the narrow bandwidth of the filter, UNB channels can be spaced 10 to 15 kHz apart instead of the much wider megahertz channel spacing required for BPSK modulation.
UNB modulation has been successfully implemented using a series-emitter filter; it has positive feedback and can cause oscillation when excessive gain is applied. The filter is a Q multiplier circuit where the gainand hence, the oscillation—is controlled by means of a 200-Ω resistor. This resistor value has been made as large as possible for operation without oscillation.
Several other circuits can cause negative group delay,1 but this circuit offers the best shoulder reduction (Fig. 2). Without filtering, the sidebands are down 32 dB. The transistor in this circuit is used in a manner that resembles an operational amplifier having positive and negative inputs.
In a network analyzer display of the negative-group-delay filter (Fig. 5), the amplitude response is colored yellow and the phase response is colored blue. For a negative-group-delay filter, the phase shifts from positive to negative. For a positive-group-delay filter, the phase shifts from negative to positive. The 3-dB bandwidth of this particular negative-group-delay filter is between 500 and 1000 Hz. This plot is for the series emitter filter without feedback. Negative-group-delay filters can be cascaded for additional shoulder reduction.
This file type includes high resolution graphics and schematics when applicable.
A Closer Look
This file type includes high resolution graphics and schematics when applicable.
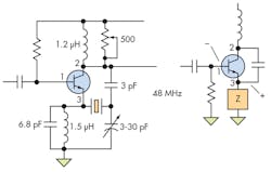
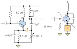
Figures 6 and 7 show block diagrams for an UNB system, with 48-MHz intermediate frequency (IF) using 90-deg. modulation and performing at a data rate of 12 Mb/s. It is working at four IF cycles per data bit. The data clock for this UNB system can be obtained by counting down from the detected carrier. A 12-Mb/s data rate is essentially determined by a divide-by-four operation on the 48-MHz IF (48/4 = 12 Mb/s).
Resonator crystals are subject to a change in frequency with temperature. The narrow bandwidth of the series emitter filter could cause the filter to drift off frequency at temperature extremes. To correct for this, a 1N4148 diode and thermistor can be added to the UNB circuitry. Additional details for this circuit are explained in ref. 1.
In the receiver of Fig. 7, the raw data from the limiter is AND gated with the data. This causes only one phase of the two phases to be passed to the phase-locked loop (PLL). This in turn eliminates the need for differential encoding, and delivers an improvement of 2 dB in SNR. The total theoretical improvement over a180-deg. BPSK system is 5 dB. The BER follows the Q function curve.
In case there are periods where no data is being sent, a single character should be used as a filler. To prevent strong sidebands, this character should be an FF Hex character, ensuring that the carrier remains even as all sidebands are removed. The gated input to the AND gate in Fig. 7 is continuously held high so that there is always a signal to the PLL to lock to the carrier.
In this present example, UNB modulation is essentially end-to-end pulse-width modulation. When there is no signal, there are no sidebands. With a signal occurs that is past the transition, the signal is continuous wave (CW) and there are no sidebands—they occur at the start of a pulse. The signal as transmitted shows why the sidebands occur only at the transitions (Fig. 9). These sidebands can be reduced by filtering 60 dB or more without any perceptible change in the modulation angle.
Most UNB circuits operate at CMOS levels. Therefore, a limiter and amplifier must be used in the receiver to raise the filtered output for the detector and provide a sufficiently large dynamic range for the signal. In demonstration circuits, a model AD8309 logarithmic amplifier with limiting output and 500-MHz bandwidth from Analog Devices has been used with satisfactory results.
Harold R. Walker, President
Pegasus Data Systems, Edison, NJ 08817
References
1. “Ultra Narrow Band Textbook.”
2. Internet search on “negative group delay” and “ultra narrow band modulation” (using www.google.com and www.search.com).
3. H.R. Walker, “Experiments in Pulse Communications with Filtered Sidebands,” High-Frequency Electronics, September 2010, pp. 64-68.
4. H.R. Walker, “Sidebands are not Necessary,” Microwaves & RF, Vol. 50, No. 8, August 2011, p. 72.
5. http://mwrf.com/systems/assessing-different-ultranarrowband-formats
6. http://www.springerlink.com/content/572qj4n357184052/
7. H.R. Walker, “Apparatus and Method forUltra Narrow Band Wireless Communications,” United States Patent No. 7,424,065, September 9, 2008.
8. Shikai Zhang, “UNB Modulation Salvages Spectrum,” Microwaves & RF, Vol. 48, No. 4.
This file type includes high resolution graphics and schematics when applicable.











