IC Builds Beamforming Antennas for 24- to 26-GHz Band
Beamforming antennas are the key to making 5G successful. Helping with this technology is Anokiwave, which recently announced its latest silicon quad-core transceiver, the AWMF-0139, at the recent IMS 2018. This IC is the latest in a family of devices designed to facilitate the building of phased-array antennas capable of beamforming. These antennas will no doubt be at the heart of most new 5G cellular systems.
Many, if not most, of the forthcoming base stations for the new 5G systems will operate in the millimeter-wave (mmWave) bands of 24/26, 28, or 37/39 GHz. Wireless signals at these frequencies don’t travel far and generally require direct line-of-sight (LOS) conditions. To ensure good coverage and reliable wireless links, highly directional gain antennas will be used to boost signal power.
Furthermore, rather than one big macro base station per coverage area like those deployed in LTE, the 5G system will use multiple small base stations to cover a given area. These base stations will be reasonably close to one another—an average of 150 meters apart.
Phased Array is the Way
The type of antenna to be used is the phased array. It’s made up of multiple antenna elements in an array or matrix, typically 16 × 16 or 256 elements. Dipole, patch, slot, or other antenna types are arranged with a spacing of about one half wavelength. Each antenna has a small transmitter (Tx) and receiver (Rx) associated with it.
These phased arrays are capable of beamforming. By varying the amplitude and phase of the signal applied to each antenna element, it’s possible to shape the radiated signal into a narrow beam or lobe and point it in a desired direction. The signals from each antenna combine in an additive or subtractive way.
What results is a narrow beam that boosts the transmitted power level and minimizes noise and interference on the receiving end. Such antennas are agile in that their beam can be focused and pointed on the fly to ensure a solid link in a mobile connection. The formation of multiple lobes is possible.
1. A 256-element phased array is formed using 64 Anokiwave AWMF-0139s.
Phased-array antennas with beamforming have been used in radars and satellites for many decades. The challenge has been to build smaller, lower-cost phased arrays in large quantities for the small-cell, mmWave 5G systems. This challenge has been met with Anokiwave’s ICs (Fig. 1).
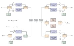
The specifications of the 24.25- to 27.50-GHz AWMF-0139 is similar to those of the company’s AWMF-0157 28-GHz device. It supports four radiating elements in half-duplex operations (Fig. 2). Transmitter power is adjustable up to 14 dBm. Tx power is monitored and available via a telemetry reporting feature. Receiver gain is +32 dB with a noise figure of 6.5 dB.
2. This simplified block diagram of the Anokiwave AWMF-0139 shows the Rx and Tx circuitry for four antenna elements (RFx).
The digital phase control uses 6 bits for increments of 5.6 degrees, while the digital gain control uses 5 bits for increments of 0.5 dB. Fast beamsteering is possible via an SPI port. The chip operates from +1.8- and +2.5-V supplies. The package, a 3.6- × 3.6-mm wafer-level chip-scale package (WLCSP), is designed to mount right on the phased-array PCB (Fig. 3). The IC is compliant with 3GPP guidelines for 5G. The chips are available now along with a developer evaluation kit.
3. The Anokiwave AWMF-0139 comes housed in a 81-pin, 3.6- × 3.6-mm WLCSP.
About the Author
Lou Frenzel
Technical Contributing Editor
Lou Frenzel is the Communications Technology Editor for Electronic Design Magazine where he writes articles, columns, blogs, technology reports, and online material on the wireless, communications and networking sectors. Lou has been with the magazine since 2005 and is also editor for Mobile Dev & Design online magazine.
Formerly, Lou was professor and department head at Austin Community College where he taught electronics for 5 years and occasionally teaches an Adjunct Professor. Lou has 25+ years experience in the electronics industry. He held VP positions at Heathkit and McGraw Hill. He holds a bachelor’s degree from the University of Houston and a master’s degree from the University of Maryland. He is author of 20 books on computer and electronic subjects.
Lou Frenzel was born in Galveston, Texas and currently lives with his wife Joan in Austin, Texas. He is a long-time amateur radio operator (W5LEF).




